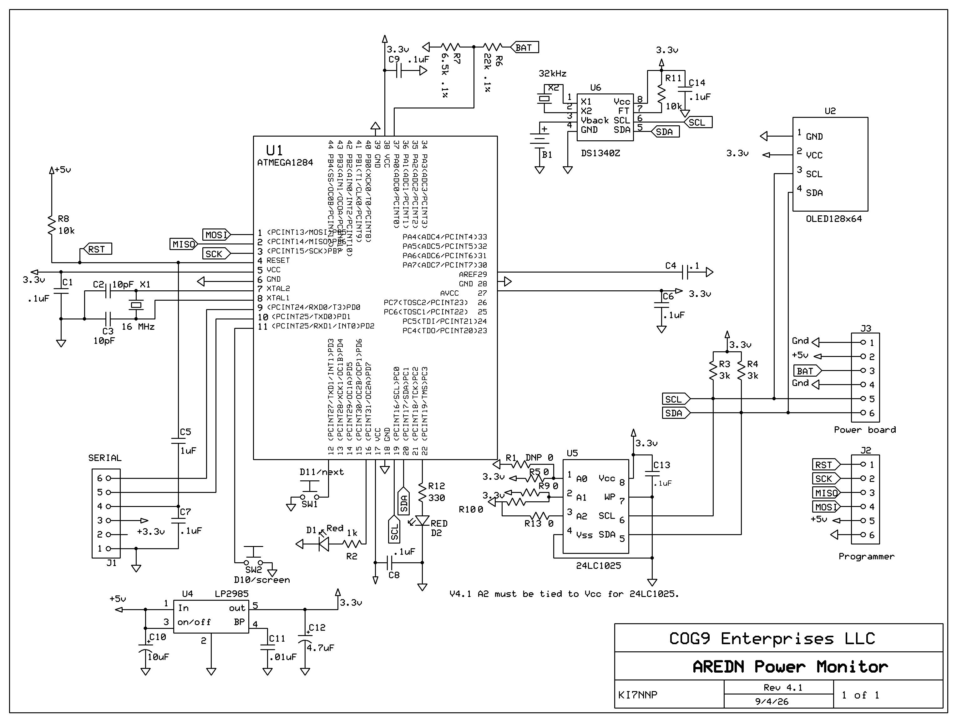
Recording Power Supply

Programs, circuit diagrams and board layouts for the triple voltage power supply.

Top

Last updated Mon Feb 23 12:22:27 2026